| 首页 >> 新闻中心 >> 政策 |
| 关于印发《四川省“十四五”城乡社区发展治理规划》的通知 |
四川省民政厅 中共四川省委组织部 中共四川省委政法委 关于印发《四川省“十四五”城乡社区发展治理规划》的通知各市(州)民政局、党委组织部、党委政法委: 按照省政府办公厅《关于做好“十四五”规划编制工作的通知》要求,《四川省“十四五”城乡社区发展治理规划》纳入四川省“十四五”专项规划。根据《四川省国民经济和社会发展第十四个五年规划和二0三五年远景目标纲要》《中共四川省委关于深入贯彻党的十九届四中全会精神推进城乡基层治理制度创新和能力建设的决定》等,特编制了《四川省“十四五”城乡社区发展治理规划》。经省政府批复同意,现印送你们,请结合实际认真贯彻执行。 四川省民政厅 中共四川省委组织部 中共四川省委政法委 2021年12月10日 四川省“十四五”城乡社区发展治理规划 目 录 第一章 规划背景 第一节 重大意义 第二节 现有基础 第三节 发展形势 第二章 总体要求 第一节 指导思想 第二节 基本原则 第三节 目标任务 专栏1:“十四五”时期城乡社区发展治理主要指标 第三章 社区发展 第一节 提升城乡社区人口承载能力 第二节 建设高品质美丽宜居街区 第三节 健全城乡社区综合服务体系 第四节 推动社区人才队伍建设 第五节 发展社区经济 第六节 促进各类新型社区融合发展 专栏2:城乡社区发展效能提升工程 第四章 社区治理 第一节 加强党建引领 专栏3:城乡社区“三治”融合筑基工程 第二节提升综合服务 专栏4:社区综合服务能力提升计划 第三节 强化综治保障 专栏5:平安社区“夯基”工程 第四节推动科技赋能 专栏6:社区智慧治理水平提升工程 第五章保障措施 第一节 加强组织领导 第二节 强化政策保障 第三节 完善考评机制 第四节 抓好示范引领 第五节 加大宣传力度 前 言 为提升全省城乡社区发展治理效能,推进基层治理体系和治理能力现代化,按照党中央、国务院关于推进国家治理体系和治理能力现代化系列重大战略部署,根据《四川省国民经济和社会发展第十四个五年规划和二〇三五年远景目标纲要》《中共四川省委关于深入贯彻党的十九届四中全会精神推进城乡基层治理制度创新和能力建设的决定》等,制定本规划。 本规划以习近平总书记关于城乡基层治理的重要论述为指导,按照“坚持和完善共建共治共享的社会治理制度”总要求,明确了“十四五”时期全省城乡社区发展治理的目标任务、工作重点、政策措施,是立足新发展阶段探索我省城乡社区发展治理新理念、新机制、新模式、新场景,构建新时代城乡社区发展治理新格局的行动纲领,是指导各地编制社区发展治理规划的重要依据。本规划中“城乡社区”是指以居民委员会建制赋码的城市社区和集镇社区,对以村民委员会建制赋码的农村居民聚居点(亦称“农村社区”),参照相关要求优化公共服务。 第一章 规划背景 党的十九届四中全会指出,“社会治理是国家治理的重要方面”。省委十一届六次全会创造性贯彻落实党的十九届四中全会精神,对推进城乡基层治理制度创新和能力建设作出全面部署,并实施了乡镇行政区划和村级建制调整改革(以下简称“两项改革”),激活了全省基层治理“一池春水”。“十四五”时期,我省将进入新型城镇化高质量发展期,人民群众美好生活需要高速增长期,“管理”向“治理”转变的全面落实落地期,推动城乡社区发展治理必须深入贯彻习近平新时代中国特色社会主义思想,准确研判全省城乡人口转移和社区演变发展态势,进一步增强责任感、使命感、紧迫感。 第一节 重大意义 城乡社区,是社会治理的基本单元和城乡居民的生活家园,是城乡基层治理最频繁、最关键、最活跃的场景和形态,对提高全省基层治理现代化水平具有基础性、决定性作用。城乡社区发展治理是基层社会治理的重要组成,是维护社会和谐稳定的重要基石,是促进城乡经济发展的重要抓手。推动城乡社区发展治理既是践行执政使命、顺应时代要求、彰显制度优势的政治任务和民心工程,也是增强社会活力、催生经济形态的现实需要和内在要求,对我省全面推进社会主义现代化建设、夯实治蜀兴川底部基础、满足人民群众生活新期待具有重大现实意义。 第二节 现有基础 “十三五”时期,我省在实施“两项改革”、重塑基层治理空间结构的同时,系统推进城乡社区治理,城乡社区发展治理取得显著成效。 城乡社区发展治理体系日臻完善。“十三五”时期,全省城乡社区发展治理的组织架构、空间布局、治理体系得到全方位重构。领导体系更加健全,省委成立城乡基层治理委员会,专设“城市基层治理工作组”,统筹社区发展治理工作;全省21个市(州)、183个县(市、区)全覆盖成立领导和工作机构,形成上下贯通、健全高效的组织领导体系;省、市、县三级全覆盖建立社区治理联席会议制度。空间体系实现优化,通过“两项改革”,各地对社区建制和管辖边界进行调整优化,改革完成后全省城乡社区共8266个(城市社区4597个、集镇社区3669个),城乡社区平均服务人口6000余人,新型城镇化背景下的城乡互动关系初步形成。治理体系不断创新,通过不断努力,党委领导、政府负责、民主协商、社会协同、公众参与、法治保障、科技支撑的社会治理体系不断完善,“党建引领+综合服务+综治保障+科技赋能”的全省城乡社区治理机制更加定型。 城乡社区综合服务设施明显改善。“十三五”时期,基本形成以社区综合服务设施为主体、专项服务设施为配套、服务网点为补充的社区服务设施布局。各级政府加大资金投入,社区综合服务设施覆盖率逐年提高,城市社区综合服务设施覆盖率达到94%、集镇社区和农村聚居点社区达到80%,并实现综合服务设施空间布局优化。社区专项服务建设得以加强,全省改造城镇老旧小区9300个;设立社区卫生服务中心448个,社区卫生服务站590个;建成一批社区日间照料中心、社区养老服务综合体试点和社区学院(学校)、社区教育工作站(学习中心)。基本公共服务布局同步优化,各地以“两项改革”为契机,对社区服务中心、医疗服务中心(站)等城乡社区服务机构进行整合,有效改变了社区服务设施布局散、面积小、功能弱的现状。 城乡社区综合服务功能明显增强。“十三五”时期,社区公共服务、便民利民服务、志愿服务有效衔接的城乡社区服务机制更加成熟。社区政务服务体系更加健全,各地依托省一体化政务服务平台提供网络端服务功能,在便民服务中心、部分社区综合服务设施、派出所、社区警务室部署政务服务一体机服务自助终端,实现群众办事“就近办”。社区生活服务网络逐渐完善,持续推进“城市社区15分钟基本公共服务圈”规划建设,初步构建社区便民服务网络;全省城市(县城)燃气普及率达93.8%,供水普及率达95.9%,电力等公共事业服务全面覆盖;电子商务、社区服务、养老托幼、就业培训等综合服务功能得到全方位拓展。社区志愿服务活动渐成常态,实名注册志愿者超过1400万人、设立社区志愿服务站点7760个、社区志愿服务队伍9200个。 城乡社区服务人才队伍日趋壮大。“十三五”时期,以社区“两委”班子为骨干、专职工作者为支撑、社会工作人才为补充的城乡社区服务人才队伍日趋壮大。城乡社区“两委”班子得到加强,全省现有城乡社区“两委”干部64590人,每个社区平均8人左右;党组织书记、居委会主任“一肩挑”占比达到97.5%;较上一届,党组织书记平均年龄下降1.8岁、高中以上学历比例提高34.7%。社区专职工作者职业化体系初步建立,各地建立社区专职工作者岗位等级序列,出台社区工作者职业津贴、学历教育补助等激励政策。社区社会组织和社会工作专业人才队伍不断壮大,建成西部首个省级社会组织孵化园,启动实施“双千工程”(培育1000个功能型社会组织和1000个兴趣爱好型社会组织)、社会工作专业人才万人培养工程、四川社工人才培养计划,全省依法登记和备案的社区社会组织有13633个、社会工作服务机构(协会)1300余家,全省社会工作专业人才总量达11.98万人。 城乡社区智慧治理格局初步形成。“十三五”时期,全省初步构建起网络联通、应用融合、信息共享、响应迅速的城乡社区智慧治理格局。信息基础设施不断完善,制定四川省社区公共服务综合信息平台建设总体框架和技术参数地方性标准,开展城乡社区公共服务综合信息平台建设试点,在基层实现多项业务跨部门整合。全省城市社区公共服务综合信息平台覆盖率达到75.8%,集镇社区和农村聚居点公共服务综合信息平台覆盖率达到39%。信息服务广泛运用,结合城乡社区治理试点示范工程,省、市同步开展智慧社区建设试点,在33个县(市、区)开展智慧社区建设;推进智慧物业平台建设和功能运用,实现在线缴费、车辆识别、“24小时”智能监控预警等智慧物业服务,推进社区生活服务智能化便捷化。“智慧平安小区”加快建设,全省累计建成“省级智慧平安小区”2521个,覆盖人口239万,建成小区基本实现“零发案”。 第三节 发展形势 “十四五”时期是全省转型发展、创新发展、跨越发展的关键时期,面临城镇化快速发展、城乡形态深刻重塑、社会结构深刻变化、利益格局深刻调整的时代背景和发展态势,城乡社区发展治理面临新挑战与新要求。 进入城镇化与人口流动加速变迁关键期,社区空间布局和发展亟待同步规划。“十三五”末,我省常住人口城镇化率已经达到56.73%,全省超过一半的人口生活于各自所属的社区。预计“十四五”末,全省城镇化率将达到60%,城镇人口将持续新增。相对城乡社区人口及规模的快速增长,全省城乡社区空间布局、建制设置、发展治理等亟需纳入新型城镇化战略视角下进行统筹规划、一体考量,并建立健全分类标准体系和动态适时优化机制,通过社区建制优化不断适应和推动“以人为中心”的新型城镇化进程,实现城乡空间形态良性耦合互动。 全省区域间城镇化进阶层次不一,城乡社区分层分类治理诉求日趋迫切。我省既有超大城市,又有快速成长的大中小城市,还有类型多样、发展差异明显的大量乡村集镇,各地人口承载能力有别、经济发展速度各异、城市演进逻辑不同、利益诉求各有所需,社区治理侧重亦应有所区别。特别是随着城市扩张发展,出现一批“非城非乡、亦城亦乡”的城乡结合部新型社区;脱贫攻坚时代背景下产生的6322个易地扶贫搬迁集中安置点治理,更是崭新课题。不同的城镇化进阶层次和复杂多样的社区形态,决定了社区发展治理必须统筹规划、分类指导。 人民群众对美好生活的向往不断增强,社会活力亟待进一步激发。随着“单位人”向“社会人”、“熟人社会”向“陌生人社会”转变,城乡社区作为重新整合社会功能的新型组织形态,居民要求重构以邻相伴、与邻为善、温馨和谐的“半熟人社会”愿望呼之欲出。尤其是随着小康社会的全面建成和“十四五”经济社会高质量发展,广大城乡居民对美好生活的向往不断增强,期盼获得更优质的公共服务、更舒适的居住环境、更可靠的社会保障、更丰富的精神文化。这些,都亟需打通服务城乡居民的“最后一公里”,在更高水平构建共建共治共享的社区发展治理格局,充分激发社会活力。 城乡社区建设的内在机理不断完善,对发展与治理互助互促的良性格局提出新期待。把握新发展阶段、贯彻新发展理念、融入新发展格局,是推动四川“十四五”时期高质量发展的逻辑主线。高质量发展“既要见物又要见人”,是“以人民为中心”的发展。促进社区发展有利于激活社区造血功能,为社区治理持续良性发展提供有力物质保障;创新社区治理,不仅可以丰富基本公共服务、增进民生福祉,还可以激活居民需求,催生大批社区经济新业态,畅通和扩大“内循环”,从而反向助推社区发展。这些,都需要在社区“发展”和“治理”两个维度下构建互助互促的良性格局。 第二章 总体要求 第一节 指导思想 坚持以习近平新时代中国特色社会主义思想为指导,全面学习贯彻党的十九大和十九届四中、五中全会精神,深入贯彻落实习近平总书记对四川工作系列重要指示精神,紧紧围绕统筹推进“五位一体”总体布局和协调推进“四个全面”战略布局,以满足城乡居民需求为导向,以体制机制创新为支撑,探索城乡社区治理的新理念、新机制、新模式、新场景,缔造“以城乡社区为中心的四川邻里生活共同体”,构建共建共治共享的新时代城乡社区治理新格局。 第二节 基本原则 ——坚持党建引领、多元共治。健全党组织领导下的社区治理机制,加快培育多元治理主体,更好发挥政府治理能力,注重激发社会协同能力,切实提升群众参与能力,建立健全多元协同共治格局。 ——坚持三治并举、共建共享。坚持推动“自治活力、法治良序、德治范式”融合并举,实现政府治理、社会调节、居民自治良性互动,建设人人有责、人人尽责、人人享有的社区治理共同体。 ——坚持服务至上、增进民利。围绕多层次多样化公共服务需求,精准实施服务供给侧改革,推动资源整合,优化政务服务、丰富社会服务、增强自我服务,健全基本公共服务体系,提升群众获得感幸福感安全感。 ——坚持改革创新、激发活力。用改革的办法和开放的视野补短板、强弱项、破壁垒,聚焦重点领域和关键环节,加强机制创新、能力提升,推动制度创新和能力建设取得新成效,激发城乡社区治理新活力。 ——坚持维护和谐、助推发展。推动社会治理重心下移,从源头上防范和化解矛盾,以社区和谐夯实社会和谐、经济发展的根基;加快培育直接面向居民的社区服务、社区经济,助推经济高质量发展。 第三节 目标任务 到2022年,通过不断丰富“党建引领+综合服务+综治保障+科技赋能”的全省城乡社区治理新内涵,党建引领、服务至上的新理念更加彰显,制度创新、能力提升的新机制更加健全,多元参与、共建共享的新模式更加成熟,形态多样、各具特色的新场景更加广泛,全面实现机制更活、权责更明、布局更优、服务更好、队伍更强的社区治理新局面。到2025年,科学高效的治理框架更趋成熟,务实管用的政策体系基本构建,呼应互动的城乡形态高阶呈现,城乡结合部新型社区和易地搬迁安置社区发展治理得到理顺夯实,探索形成一批各具特色的治理经验,全面形成布局合理、宜居适度、条块协同、主体多元、服务优质、形态多样、温馨和谐的全省社区发展治理新常态。
第三章 社区发展 顺应新型城镇化背景下的城乡社会结构动态发展态势,着眼空间、形态、设施、人才、经济、融合六个维度,不断激发和增强社区发展活力,服务全省经济社会高质量发展。 第一节 提升城乡社区人口承载能力 建立与城乡人口规模相适应的良性互动的新型城乡空间布局,分类指导、适时优化城乡社区建制规模。 健全城乡统筹规划机制。结合全面取消城区常住人口300万以下城市落户限制政策和全省城镇化速率,衔接“十四五”国民经济和社会发展规划、国土空间规划等重大综合和相关配套专项规划,根据人口流动与变迁、公共服务需求变化等因素,综合考虑城乡空间优化布局,促进农业转移人口有序有效融入城市、提升城市群和都市圈承载能力、促进大中小城市和小城镇协调发展,加快推进城乡融合发展。 分类优化社区建制规模。按照传统城市社区、集镇社区、城乡结合部新型社区、易地扶贫搬迁社区四大类别,统筹人口、空间、民情等多种因素,建立城乡社区建制规模分类指导标准。传统城区社区人口规模以1500-4000户、常住人口4500-12000人为宜,具体可综合辖区面积、服务供给、治理能力、小区集中度等因素因地制宜;对于非县级人民政府驻地的一般乡镇,具备相应条件的可根据人口规模等因素在乡镇政府驻地场镇设置1-2个社区,在乡镇区划调整改革中被撤并的原乡镇政府驻地场镇符合条件的可设置1个社区;易地扶贫搬迁社区以常住人口800-2000人为宜(不足800人纳入所在地村或社区管理,超出2000人可按多个社区建制);对隶属关系不清、辖区边界模糊的城乡结合部区域,要厘清治理边界,社区建制规模以1000-2000户、常住人口3000-6000人为宜;城市拆迁开发过半或农业用地面积占比不到一半的城乡结合部行政村,规范稳妥推进“村改居”工作。 第二节 建设高品质美丽宜居街区 推进形态、生态、业态、文态、心态“五态”同步提升,提升城乡社区街区品质。 推进形态更新。坚持高起点规划、片区化布局、项目化实施,按照先自治后整治、“一院一策”原则,持续推进城镇老旧小区改造;以改善居住环境为目标,推动棚户区和“城中村”改造;以安全、秩序、整洁为原则,加强对社区建筑立面和建筑风格的有效管控,全面实施背街小巷综合整治;推动城乡结合新型街区形态优化更新。 推进生态换新。深化社区公共区域全域景观化创建,坚守“留白增绿”,因地制宜加强社区微景观建设;开展“绿色社区”创建活动。加强城乡社区环境综合治理,做好城市社区绿化美化净化、垃圾分类收集转运;实施违规占道、车辆乱停、违法建设等综合整治,推行“街长制”管理模式;加强城乡结合部新型社区环境连片整治,解决“脏、乱、差、破、暗”等问题。 推进业态更新。拓展街区功能,促进街区宜居、宜业、宜商。实施基础设施补短板行动、绿色空间建设行动、历史文化保护行动、建筑品质提升行动、交通体系化建设行动、完整社区建设行动。合法利用城乡社区小微闲置空间、低效用地和“金角银边”空间资源,开展社区微更新项目。 推进文态塑新。广泛开展学习型社区建设,丰富家庭教育、职业技能、文化康养、体育健身等学习资源供给。注重历史建筑和历史文化街区保护,对传统民居建筑采用“修旧如旧”的原则进行保护和修缮;按照“整体和谐、多样有序”,推动社区美化营造,彰显生活韵味;涵养社区共同文化,打造集美学价值、生活价值、教育价值为一体的的社区公共空间(街区)。注重保护老地名和历史地名,推动以设置碑碣等标识的形式保护弘扬地名文化遗产;探索应用智能化地名标志。 推进心态调新。鼓励建设形式多样、简约朴素的“社区记忆馆”等,探索建立“社区-街区-小区”社区规划师制度,发挥社区规划师发动居民、参与设计、指导建设的专业作用,广泛吸纳居民参与社区规划,增强共建共治共享的自觉性和凝聚力,共创更加舒心美好、安居乐业、良序善治的高质量和谐宜居生活社区。 第三节 健全城乡社区综合服务体系 满足城乡居民对美好生活的期待,着力构建布局科学、功能完善、全面覆盖的城乡社区综合服务供给体系。 健全城乡社区综合服务设施体系。城乡社区综合服务设施是由社区组织工作用房和室内公益性服务设施组成的服务城乡居民的主要阵地和具体场景。健全部门协同机制,严格落实新建小区社区服务设施公建配套制度,明确规模、产权和移交等规定;对旧城区和老旧小区集中的社区鼓励通过改建扩建、购置租赁、置换调剂、合作共建等方式保障社区用房。将社区综合服务设施建设纳入国家重大建设项目库;鼓励支持有条件的地方整合社区公益服务和商业服务功能,大力推进城市社区综合服务体(邻里中心)建设,促进社区服务集聚发展、项目化系统化供给。 优化城乡社区综合服务设施布局。实施城乡社区综合服务设施“补短板”工程和“提能效”工程,优化以党群服务中心为基本阵地的城乡社区综合服务设施布局。规范新建社区综合服务设施建设,确保新建社区商业和综合服务设施面积不低于社区建筑总面积的12%,社区服务中心最低面积达到300平方米以上。精简整合办公空间,推行开放式办公,推动实现社区党群服务中心全面完成去行政化、去办公化、去形式化和亲民化改造,规范外观标识,减少固定空间和阵列展示空间,实现公共活动空间最大化。推进“一房多用”、动静分区,优化内部功能布局和服务时段管理。严格落实社区事项准入制度,加大清理挂牌工作力度,精简各类证明事项,提升服务效率。加强社区环境营造,统筹服务场景与文化、生态、空间、消费、共治、智慧场景的营造工作。 推动城乡社区服务设施功能集成。合理布局公共服务资源,构建“15分钟—10分钟—5分钟”社区服务圈,“十四五”末全省地级及以上城市完整居住社区覆盖率显著提升。每个街道和有条件的乡镇至少建有一个社区养老服务综合体。每个社区原则上配建一个社区综合服务站、一所幼儿园、一个托儿所、一个综合超市;至少有一片公共活动场地(含室外综合健身场地)并配置健身器材、健身步道、休息座椅、儿童娱乐等设施;原则上有一片开放的公共绿地或社区(街心)公园等,社区公共绿地在紧急情况下可转换为应急避难场所。推动邮政、金融、电信、供销、燃气、电力等公共事业服务和物流配送、资源回收商业网点辐射所有城乡社区。推动社区卫生服务中心与社区养老服务设施毗邻建设。逐步完善停车场(位)、电梯、慢行系统、垃圾处理、公共厕所、便民商业网点、邮件和快件寄递等便民服务设施建设,开展无障碍设施建设和适老化改造。新建居住社区按照不低于1车位/户标准配建机动车停车位,并配套停车位建设充电设施或者预留建设安装条件;新建居住社区宜建设一个用地面积不小于120平方米的生活垃圾收集站,建设一个建筑面积不小于30平方米的公共厕所。加快推进易地扶贫搬迁安置社区、城乡结合部新型社区基础设施建设,到2023年底,全覆盖完成易地扶贫搬迁社区、城乡结合部新型社区便民服务设施改造,推进教育、医疗、卫生、养老、党群服务中心等提级扩能。 第四节 推动社区人才队伍建设 推进社区工作者专业化职业化,构建全周期职业化社区人才体系。 加强社区专职工作者队伍建设。规范社区“两委”换届选举,全面落实社区“两委”班子成员资格联审机制,依法选优配强社区“两委”班子成员。建立健全社区党组织书记后备人才库,实施社区专职工作者培养工程。建立社区专职工作者职业发展体系,建立健全与岗位特点、工作年限、教育程度、专业水平相匹配的社区专职工作者岗位等级序列,建立社区工作者职业薪酬体系和待遇正常增长机制,健全完善参加社会保险和缴存住房公积金制度。社区专职工作人员由县级政府统一招聘并按规定保障其正常待遇,由街道办事处(乡镇政府)统一管理,社区统筹使用。建立健全社区专职工作者能力指标体系,健全完善分级培训制度,建好用好培训基地和在线培训平台,提高专业化服务能力。支持社区专职工作人员参加社会工作职业资格考试和学历教育等,对获得社会工作职业资格的给予职业津贴。制定从优秀社区专职工作者中招录(聘)公务员或事业人员、选拔乡镇(街道)干部的政策措施。 强化专业社工人才支撑。适应公共服务和社会管理转型需要,以培养开发社区治理、社会救助、老幼关爱、文化体育等领域基层社会工作服务人才为重点,实施社会工作专业人才万人培养工程、天府社工人才培养计划,提高社会工作专业人才总量。支持民政服务机构与基层民政经办机构、社区和社会服务机构设置社会工作岗位,加强社会工作专业人才配备和使用。支持高等院校加强社会工作专业学位教育,强化优化专业建设和相关领域课程设置。鼓励一线社会工作者通过培训和考试提高专业能力,获得相应职业资格。支持符合条件的社会工作专业人才依法进入社区党组织、居民自治组织。对在社会工作中作出突出贡献的个人予以表扬。 促进社区志愿服务事业健康持续发展。按照立法程序适时启动修订《四川省志愿服务条例》的立法工作,协同推进资金投入、激励褒扬、保险保障等制度建设,配合完善新时代文明实践志愿服务体系。培育发展志愿服务组织,促进志愿服务、公益慈善和社会工作联动发展。推动乡镇(街道)、城乡社区依托社区综合服务设施、社会工作站建设志愿服务站点,为群众参与和接受志愿服务提供便利条件。推进社区志愿服务制度化常态化发展,促进社区居民需求与志愿服务供给有效对接。推动养老服务、儿童福利、未成年人保护、婚姻登记等机构和城乡社区设置相对稳定的志愿服务岗位,在社会救助、养老助残、儿童福利和未成年人保护等领域组织开展专项志愿服务活动,培育一批志愿服务品牌项目。推广应用全国志愿服务信息系统。加强志愿服务记录和证明出具管理,持续推进志愿服务信息数据的归集和管理。鼓励支持退役军人等志愿服务队伍持续健康发展。 第五节 发展社区经济 培育发展直接面向居民的社区服务、社区经济,激活社区造血功能。 积极发展社区社会企业。盘活“两项改革”形成的各类存量和增量资源,推动支持符合条件的公益性社区服务类、物业服务类等组织向市场化转型。探索社会企业、社会组织托管政府闲置资产和社区公共空间,开发无偿和低偿收费的公益项目,其中涉及政府行政事业性国有资产的,应严格履行审批手续,进行必要的可行性论证。探索通过股权投资、公益创投等方式对市场潜力大、创新能力强的社会企业给予支持。引导社区与社会企业保持孵化支持与空间运营关系,形成协力发展共建模式。推动出台鼓励社区服务类社会企业发展的政策文件,从登记注册、评审认定、经营许可、税收优惠、后续监管、退出机制等依法进行引导规范。 大力推动社区基金发展。探索形成县(市、区)统一管理社区基金发展的指导意见,鼓励有条件的地方通过企业、个人和社会组织捐赠等方式设立社区治理发展基金,完善居民投入精神荣誉褒奖嘉许制度,增强社区“造血”功能。探索“福彩进社区”,以基层群众性自治组织特别法人身份配置福利彩票销售点,福彩代销资金按一定比例返还社区资金账户。 培育发展社区服务业。推动社区服务业深度融入全省现代服务业体系,畅通和扩大经济内循环。培育适合社区特点的科创、文创平台,打造社区孵化、园区转化的双创生态;充分利用驻区企事业单位资源,面向社区居民开展创新创业培训;开发保洁、保绿、公共设施维护、便民服务、妇幼保健、养老育幼助残、快递收发等便民服务类岗位,促进消费和扩大就业;鼓励和引导电商向社区布局,营造社区商业消费新场景;引入便民高效的属地型社区电商、共享经济等,助推社区“新经济”发展;探索以“公益+低偿”“公益+市场”等方式引入社会服务,以政府购买服务、居民购买服务、社会购买服务等方式,催生养老育幼、教育培训、卫生健康、文创科创、家政服务等行业的新模式、新业态;打造15分钟便民生活圈,继续开展便利店品牌化连锁化三年行动,改造提升一批菜市场、构建多层次早餐供应网络、加大信息技术应用、加大公益性设施投入,不断优化布局,提高社区商业服务的便利化、标准化、数字化、品质化水平。 第六节 促进各类新型社区融合发展 推动易地扶贫搬迁集中安置社区、城乡结合部新型社区与全省城乡社区融合发展。 推动易地集中安置社区社会融入。围绕易地扶贫搬迁集中安置社区群众“稳得住、有就业、逐步能致富”的总体目标,建立健全安置社区治理的组织体系,完善制度机制,加强服务体系建设,加快促进搬迁群众融入社区。认真落实“9+3”“3+2”等教育计划,持续开展扫盲和扫盲后续教育,同步推进“职业技能+普通话”帮扶提升行动。结合中华传统节日、彝历年、火把节等广泛开展文体活动,促进互动交往和情感交流,帮助搬迁群众尽快适应社区生活。常态开展“周末大扫除”活动、村庄清洁行动、洁美家庭评选等,遏制红白喜事大操大办以及薄养厚葬、高额彩礼、赌博酗酒等不良习气,用好脱贫攻坚展陈点开展感恩奋进教育,引导搬迁群众摒弃陈规陋习、培育文明新风。实施“彝路相伴”三年行动计划、“牵手伴行”行动计划,实施以党建为核心、社区为平台、社工为纽带、社会组织为支撑的社区治理行动,促进搬迁群众社会融入、防止返贫返迁。积极开展需求评估、资源链接、社会救助、老幼服务、社区治理等服务,促进搬迁群众融入现代文明生活。 促进城乡结合部新型社区发展融合。实施职业技能提升行动和重点人群专项培训计划,积极开发公益性岗位,加大对困难群众的就业保障和政策兜底,提升新型社区居民融入感归属感。发挥新时代文明实践中心(站、所)作用,开展新市民新风尚创建活动,积极推行周末大扫除、寻找最美家庭、文明小区(院落)评比,引导新型社区居民自觉抵制各种陈规陋习,摒弃人情攀比、铺张浪费、封建迷信等不良风气。紧扣地缘、趣缘、业缘关系,制定符合新型社区治理的自治章程、居民公约、小区规约等,形成居民共同遵守的行为规范和价值理念。
第四章 社区治理 健全“党建引领、综合服务、综治保障、科技赋能”的城乡社区治理架构。加强党建引领,不断增强基层党组织的向心力和凝聚力;提升综合服务,不断增强城乡居民获得感和幸福感;强化综治保障,不断增强城乡居民安全感;推动科技赋能,布局实施一批基层治理应用场景,不断提升基层社会治理高效化和现代化。 第一节 加强党建引领 健全党建引领社区治理机制,建立“纵向到底、横向到边、全面覆盖”的党建引领工作格局,进一步增强党组织对社区治理的领导。 健全基层党组织体系。进一步健全社区党组织体系,推动基层党建与基层治理深度融合。健全组织架构。健全乡镇(街道)党(工)委、社区党组织、居民小组(网格、小区、院落)党组织三级架构,推动符合条件的居民小组(网格、小区、院落)及时建立党组织。加强班子配备。拓宽选人渠道,加大从辖区“两新组织”、优秀退役军人、高校毕业生、网格员、小区党组织书记、优秀社工人才等群体中选拔社区党组织成员力度;积极推行社区党组织书记通过法定程序担任居民委员会主任、社区“两委”班子成员交叉任职,严格落实社区党组织书记县级备案管理制度;支持居民小组党组织书记依法民主推选为居民小组长。完善小区治理。理顺党组织和业委会、物业服务企业之间的关系,构建党建引领、联动协调的小区治理架构。在社区党组织引导下,规范成立业委会、院委会、自管委等,推动社区党组织书记或成员通过法定程序担任小区业委会主任或成员,符合条件的社区“两委”成员通过法定程序兼任业委会成员;通过发展党员、选派党建指导员等方式,加强小区物业党建;完善社区党组织对业主委员会和物业服务企业的监督和评议体系,推动将党组织的领导等写入小区管理规约、业主大会(业主委员会)议事(工作)规则。 构建区域化党建组织体系。构建“横向到边”的区域化党建组织体系,推动基层区域党建全面覆盖。全面推行兼职委员制度。社区根据工作需要组建社区区域党委,吸纳驻社区机关企事业单位党组织相关负责人为区域党委委员,社区党组织与驻社区机关企事业单位党组织签订共建协议,建立完善社区区域党委议事协调制度,建立服务需求、服务资源、服务项目三张清单和双向认领机制,鼓励驻社区单位发挥资源优势参与社区治理和服务。加强新兴领域“两个覆盖”。结合开展两新组织“两个覆盖”集中攻坚,统筹推进产业园区、商务楼宇、商圈市场等基层党组织建设,扩大新兴领域党建有效覆盖率;引导“两新组织”党组织参与社区区域党委,加强互联互动,推动资源共享;推动符合条件的群众自组织按业缘、地缘、趣缘、网缘等建立功能党小组;加强社区社会组织党建工作;加强党建带群建工作,切实引导工青妇等群团组织在社区治理中发挥作用。深化“双报到”志愿服务机制。健全驻社区单位党组织、在职党员到社区报到为群众服务长效机制,进一步完善报到登记、服务纪实、沟通反馈、考核激励等制度办法,推动辖区党员围绕社区党建、社区治理、社区服务等重点工作,开展党员志愿服务。 推进党建引领三治融合。坚持以党建为引领,推动形成自治活力、法治秩序、道德规范相契合的城乡社区治理局面。激发社区自治活力。加强党组织领导下的社区群众性自治组织规范化建设。合理设置居民小组,推动社区居民委员会设立环境和物业管理委员会。完善基层群众性自治组织出具证明工作的规范化制度。全面推行社区重大事项“四议两公开”,完善居民议事会、居民代表会、居务监督委员会等运行机制;完善党组织领导下的基层民主协商机制,健全城乡社区协商制度,探索建立乡镇(街道)协商与城乡社区协商的联动机制;规范业主、业主委员会和物业机构联席协商制度;健全完善居民公约“红黑榜”制度,促进群众依法自我管理、自我服务、自我教育、自我监督。加强社区法治保障。鼓励条件成熟的市(州)出台社区治理相关地方性法规、规章。推动城乡社区全部制定居民自治章程和居民公约,并在社区治理中有效发挥作用,健全居民公约备案和履行机制。积极谋划全面实施“八五”普法,开展法律进社区活动。实施“法律明白人”培养工程,培育一批以社区干部、人民调解员等为重点的“法治带头人”。完善法治服务供给,推广社区法律之家建设经验。推进法治宣传教育,引导城乡结合部新型社区和易地搬迁安置社区群众依法理性表达诉求。弘扬社区德治功能。将弘扬社会主义核心价值观贯穿社区治理全过程,分层分类探索社区德治模式。积极发展社区教育,开展社区教育示范区建设;探索打造社区“文化家园”品牌;发挥红白理事会、道德评议会等作用,组织开展邻里互助、邻里联谊等活动,增进社区居民情感融合;健全社区道德评议机制,加强家风建设,发现和宣传社区道德模范、好人好事,引导社区居民崇德向善。
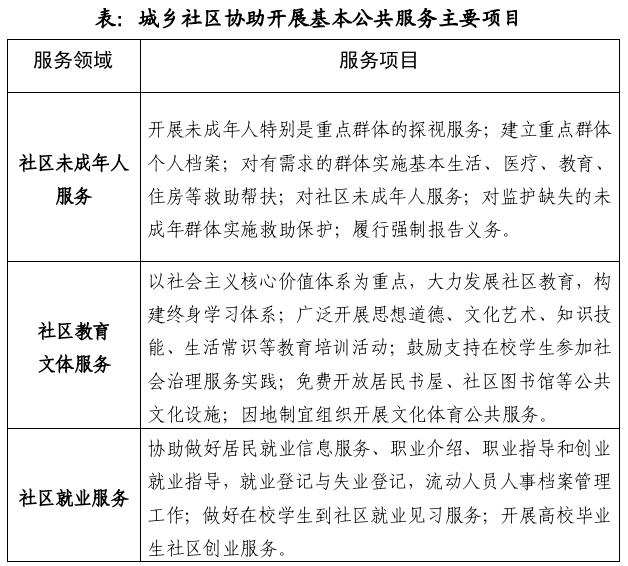
第二节 提升综合服务 精准对接人民群众多层次多样化服务需求,优化服务供给、健全运行机制、拓展服务领域,夯实服务城乡居民“最前沿”和“最末端”。 优化社区服务供给。推动政务服务下沉社区。因地制宜推进政务服务向社区综合体和社区党群服务中心延伸。推进一体化在线政务服务平台建设,最大限度集成不同层级、不同部门、分散孤立、用途单一的各类业务信息系统,构建实体受理窗口、网上办事大厅、移动客户端、自助终端的多样化服务格局,实现群众办事“小事不出社区、大事不出镇街”。集成公共服务下沉社区。实现基本公共服务城乡社区全覆盖,城乡社区居民能够就近就便办理和享受基本公共服务,在社区内实现幼有所育、学有所教、病有所医、老有所养、弱有所扶,优军、文体、应急安全服务有保障。加强兜底服务能力建设,重点强化社区托育、养老、助残服务供给,加强对困难群体和特殊人群关爱照护,对未成年人特别是孤儿、事实无人抚养儿童、留守儿童、残疾儿童及其他困境儿童等,建立完善个人档案、开展巡视探访服务、链接需求资源,对因突发事件影响造成监护缺失的未成年人实施救助保护并及时报告;对老年人特别是失独失能、困难老年人群体,提供膳食供应、保健康复、精神慰藉等养老综合服务,并推动养老服务覆盖社区所有居家老人;对残疾人特别是困难残疾人群体,做好生活补贴和重度残疾人护理补贴发放,并建立健全社区助残服务关爱机制;对低保对象、低收入家庭、退役军人、高校毕业生、城镇登记失业人口、易地扶贫搬迁群众等重点人群,开发社区就业岗位,提供就业服务。健全城乡社区教育服务站点,大力发展社区教育。扩大城乡社区文化、体育、科普等公共服务供给,鼓励社区聘请退休老教师、老专家等开展社区公共文化服务,聘请退役运动员、体育教练等开展社区体育运动和健身活动教学服务等,改善提升社区生活品质。完善社区居民健康档案,提升社区疾病防控信息化水平。开展殡葬服务进社区试点活动,宣传殡葬政策、提供信息咨询、协助文明治丧,引导群众树立绿色殡葬理念。对大型集中安置社区(点),引导易地搬迁群众户籍迁移,做好相关社会保险转移接续工作。在城市社区全覆盖建立环卫工人、快递小哥、外卖骑手等户外工作者或新型劳动群体休息驿站,实现社区综合服务向非特定性群体拓展。分类改造提升基层供销社,推进供销合作社、农村集体经济组织、农民合作社“三社”融合发展。提升居民自我服务能力。积极引导社区居民成立服务功能类、兴趣爱好类社区“微组织””“自组织”,充分发挥其在链接社会资源、丰富文体生活、调解邻里纠纷、增强社会活力等方面的积极作用;鼓励建立社区居民公益活动积分制度,充分调动城乡居民在增强自我服务、参与社区治理、参加志愿活动等方面的积极性;分级设立“社区最美XX”系列荣誉,注重发挥老党员、老教师等社区居民群体和入党积极分子、网格员、楼栋长、居民小组长等社区治理骨干力量在居民自我服务中的积极作用。加大政府购买力度。全面推进政府购买社区服务机制建设,推动市县普遍建立政府购买社区服务清单。加强政府购买服务合同管理和流程管理,完善有利于社会组织发展的支持政策。健全社会主体承接政府转移职能和委托具体事务的制度机制,吸引社会组织、社工机构等各类社会治理主体依法承接。整合各层级、各部门政府购买服务资金资源,推动资金整合、项目整合、力量整合,鼓励由社会组织、社工机构等集中承接,由乡镇(街道)社工服务站集成组织,提升社区服务的专业化和组织化程度。鼓励支持基层群众性自治组织依法承接政府购买服务事项。以公益创投大赛为牵引,积极发展公益创投,推动政府、社会组织、企业、社会公众共同努力发展公益事业。健全政府购买公共服务考核评价机制,不断提升资金使用效率和公共服务效能。
健全“五社联动”机制。创新社区与社会组织、社会工作者、社区志愿者、社会慈善资源的“五社”联动机制,推动城乡社区治理水平提升。完善“五社联动”主体功能。完善社区基础平台功能,社区“两委”积极培育社区社会组织,动员社区志愿者,吸纳社区公益慈善资源,支持、引入、监督、培育、孵化社会工作服务机构开展社会工作专业服务。完善社区社会组织服务供给功能,承接、实施社区公益项目或活动,组织居民开展自助互助服务,在提供社区服务、扩大居民参与、培育社区文化、促进社区和谐等方面发挥积极作用。完善社会工作者专业服务功能,协同社区“两委”开展居民服务需求调研,策划服务项目,参与或督导项目实施,为社区工作者和社区志愿者提供专业参谋、实践指引和服务指导,参与孵化培育社区社会组织。完善社区志愿者服务参与功能,在专业社工和社区工作者的带动引领下,积极参与社区自助互助服务和社区治理。完善社区公益慈善服务资源,充分激活社区可获得、可支配的用于回应社区需求、提供社区服务、解决社区问题的物质、资金、技术、服务等公益慈善资源。培育“五社联动”参与主体。建立“省-市(州)-县(市、区)-街(镇)-社区”五级社会组织孵化体系;市县级覆盖率(除三州)达到或超过80%,形成“省级平台标杆引领、市级平台全覆盖、县级平台夯实基础、街道(乡镇)和社区平台有序延伸”的社会组织孵化培育新格局。省市重点孵化培育枢纽型、支持型、平台型社会组织;以县级为主,重点实施社区社会组织孵化培育“双千工程”。通过“单建+联建”方式,加强社区社会组织党的建设。鼓励社区党员担任社区社会组织负责人,将符合条件的社区社会组织骨干培养成党员,依法将社区社会组织中的优秀党员作为社区“两委”班子后备人选。推动建立社会工作专业人才职业培养、评价、激励、发展等配套制度机制。探索建立健全“志愿者-专业社工-社区工作者-社区专职工作者”成长发展路径。鼓励退休老党员、老干部参与社区治理。引导社会力量举办和发展社会工作服务机构,支持成立四川省社会工作协会和四川天府社会工作学院,开展社会工作行业交流、人才培育、机构孵化、理论研究。探索实行“时间银行”“绿色账户”等志愿服务促进措施,推进社区志愿服务制度化和常态化。全面落实税收优惠等激励扶持政策,探索建立慈善行为记录和激励机制,鼓励发展慈善组织和慈善信托。大力发展“互联网+慈善”,广泛动员社会公众和企业参与慈善事业。畅通“五社联动”运行机制。完善社区组织有效识别居民需求、统筹治理资源、设计服务项目、优化项目管理的治理统筹能力,完善社区组织链接慈善资源的动员机制,完善社区组织吸纳社区居民参与社区服务项目提出、运行、监督全过程的制度设置,优化社区志愿服务参与机制,制定出台社区组织评估社会组织参与社区治理成效的指导意见。推动健全政府购买社会工作服务长效机制,积极吸引社会资金投入社会工作领域。按照“三年试点引领、两年扩面延伸”和“五个一批”建设思路,建立县(市、区)、街道(乡镇)、社区(村)三级社会工作服务体系。实施社会工作服务试点项目,以政府购买服务方式引入专业社会工作力量,开展社会工作专业服务,培养本地社会工作人才。推进乡镇(街道)社工站建设,打造枢纽型、立体型、综合型的社会工作和志愿服务平台载体,力争“十四五”末实现全覆盖。推广运用全国社会工作信息系统,推进社会工作信息化建设。鼓励慈善组织建立社区发展(慈善)基金,搭建社区慈善文化宣传、慈善需求发布、慈善资源整合、慈善服务支持、慈善人才培育平台,拓宽社会公众参与公益慈善渠道,探索建立基层慈善服务体系,提升基层慈善服务水平和慈善捐赠应急响应能力。 拓展服务综合效能。强化治理资源整合效能。按“省—市(州)—县(市、区)”分别建立“社区治理项目清单”,统筹整合多部门治理资源,形成治理合力。探索将机关、企事业单位闲置国有资产移交社区使用,推动社会组织、社会企业等主体共同开发利用社区闲置资源。探索市场主体与社区服务诉求的供需对接机制,在不同类型社区中,分层分类探索社会资本参与社区服务设施投资、建设、管理及运营的供需对接机制,促进资源配置最优化、社区居民可及性最大化。建立社区服务动态调整机制。落实公共服务基础设施滚动建设计划,探索开展公共政策服务常住人口、公共服务覆盖服务人口改革试点,推动服务供给与人口流动迁徙、区域功能疏解精准匹配、动态平衡。完善社区基本公共服务清单及动态调整机制,全面实行公共服务的需求识别、清单管理、动态调整。建立完善公共服务政策与项目公众评议评价机制,依托社会组织、大众传媒、群众自治组织等汇集、分析、反馈群众利益诉求。提升社区服务供给效能。优化社区综合体、社区党群服务中心、小区党群服务站三级社区服务载体功能,鼓励相似服务功能在同时段共享同一空间、互补服务功能在同时段无边界融合,建立“8小时外社区服务设施开放计划”和“错时服务计划”,特殊项目可开展8小时以外线上服务,提升区域内镇街、社区、小区服务中心能级。支持市场主体、社会力量、社区居民共同参与社区服务载体建设、管理和运行,健全委托专业机构运营与自主运营并行、商业服务与公益服务结合、经济利益与社会效益兼顾的管理运营模式。鼓励引入专业化物业服务,暂不具备条件的,通过社区托管、社会组织代管或居民自管等方式,提高物业管理覆盖率。探索建立健全社区服务“好差评”评价激励制度,建立健全城乡社区服务群众满意度调查评估制度。
第三节 强化综治保障 统筹推进城乡社区治理与社会综合治理,厚植社会和谐稳定基石。 推进平安社区建设。健全平安社区建设机制。构建党委领导、政府负责、群团助推、社会协同、公众参与的平安建设机制,构建共建共治共享格局。建立并推进社区发展治理、社会综合治理重点工作的“双线融合”工作机制。建立综治社治联席会议和工作会商机制,聚焦社区发展治理、社会综合治理重点工作,建立工作协同推进、问题联动解决、绩效联合考核机制。加强社会治安防控体系建设。坚持专群结合、群防群治,进一步做实城乡社区警务工作,形成问题联治、风险联控、平安联创的工作机制,不断增强社会治安防控的整体性、协同性、精准性。健全扫黑除恶长效机制,彻底铲除黑恶势力滋生土壤。深入打击整治涉枪涉爆、电信网络诈骗、侵害未成年人和盗抢骗、黄赌毒、食药环等违法犯罪。加强流动人口和特殊人群服务管理,强化社会治安重点地区排查整治,净化社会治安环境,推进治安防控重点下移,提升基础防范和源头管控水平。防范化解社会矛盾风险。完善社区矛盾纠纷多元预防调处化解综合机制,建立社区矛盾纠纷多元化解平台,巩固充实乡镇(街道)、社区人民调解委员会,充分发挥调解、仲裁、行政裁决、行政复议、诉讼等在防范化解社会矛盾中的作用。健全完善“民转刑”命案防范长效机制,健全社会心理服务体系和疏导、危机干预机制,完善社会心理服务网络,培育自尊自信、理性平和、积极向上的社会心态。深化“六无”平安社区建设。坚持专项治理、系统治理、综合治理、依法治理、源头治理,在全省持续深入开展“无黑恶、无毒害、无邪教、无命案、无重大安全事故、无群体性事件”为主要内容的“六无”平安社区建设活动,着力解决部分地方黑恶势力违法犯罪、治安乱点、毒品问题、公共安全事故、邪教活动等突出问题,破解社会治理难题。加强专业化人才队伍建设。健全司法辅助人员、警务辅助人员、社区矫正机构工作人员管理制度,提升科学化、规范化、精细化管理水平。健全完善律师、公证员、司法鉴定人、仲裁员等法律服务工作者职业道德和行风建设,提高公共法律服务水平。 完善民生呼叫响应机制。健全社区网格化管理服务机制。加强全科网格建设,依托社区统一划分综合网格,明确网格管理服务事项。优化居民小组设置,统筹发挥居民小组长和网格员作用,构建全域覆盖、全网整合、规范高效、常态运行的网格化管理服务体系。制定网格员职责清单,探索建立事费匹配的待遇保障制度。建立网格员队伍准入和退出机制。健全网格化管理服务事项准入和项目化支持制度。建立街道社区包联网格制度,赋予社区党组织统筹调度网格资金、人员的职权。建立居民诉求“全响应”工作机制。健全社情民意收集、处理、反馈机制,完善人民建议征集和党代表、人大代表、政协委员工作室制度。建立市州、县(市、区)两级诉求全响应指挥平台,构建“中心接件+分类派单”和“网格呼叫+平台响应”双向联动工作模式,推动居民诉求一键回应。探索完善网络理政平台和网格化服务资源整合,建立“网格发现、社区呼叫、分级响应、协同处置”工作模式,实现线上线下一体化治理。建立矛盾纠纷“全链条”化解体系。依托四级综治中心整合群众工作之家、法律服务中心、合和智解等线上线下载体,建立四级矛盾纠纷多元化解协调中心,制度化推进诉源治理和诉非衔接、公调对接、检调对接、访调对接,构建矛盾纠纷多元预防调处化解机制。 构建社区应急防控体系。构建社区应急准备体系。分层分类编制社区综合减灾规划。健全社区“两委”联系群众机制,经常性开展入户走访。加强群防群治、联防联治机制建设,制定覆盖全链条、全灾种、流程化、平战转换的社区应急预案。设立社区减灾应急服务中心,合理布局社区应急标识、应急设施、应急场所(场馆)。定期对社区居民、驻区企事业单位从业人员开展应急知识宣传、技能培训、应急演练,充分调动居民有序参加社区减灾应急工作,提升居民自救互救能力,深入开展综合减灾示范社区创建活动。构建社区应急响应体系。建立社区综合监测、风险早期识别和预报预警机制。健全社区与应急、公安、消防等部门定期联系制度和联动协作机制。建立与城市指挥互联互通的社区应急指挥终端。衔接救灾物资集散中心信息化平台,建立精准响应、供需平衡、高效配送的物资调运机制。健全多元主体参与社区应急宣传、举报、响应、处置的激励制度,推动社会组织、志愿者、社区居民和驻区企事业单位、行业组织常态化参与社区应急联动。构建公共卫生防控体系。健全医防融合的省级公共卫生服务体系。编制医疗资源的城乡社区布局规划。完善街镇社区、小区物业机构、基层医疗卫生机构在重大疫情防控中的协同机制。探索建立社区健康师制度、疫情防控卫生专员制度。
第四节 推动科技赋能 加强民生社会领域科技创新,统筹推进新一代信息技术与城乡基层治理深度融合,强化社区治理科技支撑,不断提升城乡社区治理智能化水平。 推进统筹一体规划布局。编制经济社会发展总体规划和基础设施、交通物流、公共服务、产业发展等各类专项规划时,前瞻统筹考虑“互联网+社区”发展需要。加大社会治理领域科技创新及应用的统筹力度,在发展大数据、云计算、5G、区块链、物联网等新技术时,积极将社区智慧治理场景纳入。将民生社会领域科技创新纳入创新发展整体部署,重点规划、布局和支持一批城乡基层治理领域的科技企业和研发实体。依托成都国家级互联网骨干直联点,优化宽带信息网络建设,完善省内骨干网、城域网和接入网。 加快社区信息技术运用。推动城乡光纤网络覆盖和扩容提速,积极推行“微基站+智慧杆塔”“5G+WIFI6”等新型网络部署方式,加快光纤网络万兆到楼、千兆入户,提升社区“最后一公里”的网络供给能力。加快人工智能、大数据、5G、区块链等与社区治理及服务体系的深度融合,支持引导可穿戴设备、虚拟现实、智能感知、智能家居等新型信息产品在社区的推广应用,丰富各类智能产品在社区的线下服务体验。发挥我省在集成电路、新型显示、4K/8K超高清视频等方面优势,为“互联网+社区”建设提供更多优质产品。创新“安心送”“社区集采集送”等无接触式消费,加速铺设“安心自提点”和“智能取餐柜”。 加强综合平台开发集成。以大数据云计算中心为依托,探索建立集各类社区服务为一体的综合信息平台。将社区综合信息平台作为各类信息的统一入口和信息发布的统一出口,为社区服务提供统一应用和可扩展支撑,为居民提供“实时在线”的个性化服务,为大数据应用和服务提供社区数据支撑;借鉴“微内核”“分布式”的平台搭建模式,根据治理需要和居民要求对社区综合信息管理和服务平台功能进行动态提升;有条件的地区可开发建设社区数字生活集成系统,打造集政务服务、社会服务、生活服务等为一体的“互联网+市民服务”小程序、APP,提供商业网点、服务信息统一入口。 实施智慧社区场景营造。创新智慧社区在社区治理和生活服务方面的多场景应用,重点推动智慧党建、政务、自治、教育、健康等多样化智慧社区场景营造。开发社区党员“双报到”、“云党课”、政务办理、协商议事、意见征集、运动健身示范、专题辅导讲座、医疗健康服务、助老送餐服务等网上社区服务项目应用;推动居家养老、医疗康养、社区教育、数字文娱、定制配送等智慧化个性生活服务进入小区院落;探索智慧技术成果在家庭安防、邻里互助、家政服务等领域入户应用;推动政务服务平台、社区感知设施和家庭终端联通,发展智能预警、应急救援救护和智慧养老等社区惠民服务。充分考虑老年人习惯,推行适老化和无障碍信息服务,保留必要的线下办事服务渠道。 推进智慧平安小区建设。深化“天网工程”“雪亮工程”“慧眼工程”应用,健全立体化智能化社会治安防控体系。完善智能安防建设标准,将智能化安防系统建设要求纳入住宅小区设计方案进行统一技术审查,结合老旧小区改造因地制宜建设。结合推进市域治理现代化,把大数据、物联网、人工智能等新技术与社区警务有机融合,打造信息智能核录、任务精准推送、工作实时监督的社区警务新形态,实现社区警务指标可量化、过程可控制、成效可评价。制定人脸识别门禁技术四川省地方标准,加强智慧安防小区信息安全管理,推动地方性立法,禁止滥采滥用公民人像、人口信息。 推动智慧法治社区建设。依托全省政法大数据平台和全省政法系统跨部门办案平台,整合户政服务、交通管理、法律援助、司法救助、诉讼服务、涉法涉诉信访等功能,打造多渠道、一站式的政法公共服务平台,实现线上线下业务办理、查询、咨询等全域法律服务,打通服务群众“最后一公里”。加快推进跨域立案诉讼服务改革,推动诉讼事项跨域远程办理、跨层级联动办理,解决异地诉讼难等问题。
第五章 保障措施 实行省级统筹,市县两级具体负责的城乡社区治理工作机制,坚持党的领导,更好履行各级政府职责,凝聚全社会力量,有序推进城乡社区治理。 第一节 加强组织领导 各级党委和政府切实履行城乡社区治理工作的主体责任,健全党委领导、政府负责的治理体系;各级城乡基层治理委员会将城乡社区治理作为基层治理的重要方面,切实加强领导、系统谋划推进。健全省、市、县三级城乡社区治理工作联席会议制度,构建基治委统筹、民政具体牵头、部门全力协同的工作格局。压实县(市、区)党委政府城乡社区治理第一责任人责任和乡镇(街道)党(工)委书记城乡社区治理直接责任人责任。 第二节 强化政策保障 创新资金投入、权责对等、共建共享、资源整合、内生动力和人才培养机制,强化城乡社区治理政策保障。加大财政保障力度,完善以省市补助为引导、县级投入为主体的稳定财政投入机制;各级发改和自然资源部门分别牵头,将社区综合服务设施建设纳入基本建设投资项目库和国土空间规划。理顺县级部门、街道(乡镇)与社区的关系,推动人财物和责权利对等下沉。出台“社区呼叫、街道吹哨、部门报到”社区召集机制的具体办法,拓宽社会组织、非公企业参与公共管理、基层民主协商渠道。推动社区服务项目化,完善社区需求发现、项目设计、供需衔接、主体承接等机制。加大社区经济相关政策创制力度,为鼓励发展社区经济创建政策环境。细化规划中各类人才建设的政策文件,推进社区工作者职业化建设。 第三节 完善考评机制 制定规划任务年度责任分工方案,分解主要任务,明确牵头部门、配合部门、责任部门等。由牵头部门制定所牵头任务的实施方案,明确年度目标、主要指标、推进措施、时间节点及评估办法。将城乡社区发展治理工作纳入城乡基层治理工作体系,建立街道(乡镇)和社区履职履约双向评价制度,建立驻社区单位参与社区治理的责任约束和评价激励机制。持续推进社区减负增效,建立居民满意、驻社区单位满意的服务评价制度。加强对规划实施的跟踪监测,建立规划指标年度统计制度,为科学评估提供支撑。 第四节 抓好示范引领 实施城乡社区建设示范工程,打造便民服务型、智慧科技型、社会组织参与型、社会企业带动型、社区服务项目化、自治互助型等“六类社区”,评选确定一批基层治理示范县(市、区)、街道、社区;开展社区治理服务创新实验区及街道服务管理创新实验区建设,认定一批省级社区治理服务创新实验区及街道服务管理创新实验区。开展社区治理服务创新综合试点,支持打造一批“特色社区”。建立省、市、县三级试点示范工作体系,创新治理理念,提升治理能力,丰富治理模式。 第五节 加大宣传力度 各级各部门有计划有步骤地开展宣传,广泛动员机关企事业单位党员干部、城乡居民等社会各方面力量积极投身城乡社区治理实践,营造全社会关心、支持、参与城乡社区治理的良好氛围。及时总结城乡社区治理的经验,通过报刊、广播、电视等新闻媒体和网络新媒体,大力宣传城乡社区治理创新做法和突出成绩。加强城乡社区治理激励体系建设,充分挖掘城乡社区治理中涌现的典型社区组织和优秀社区工作者,对表现突出的适时按规定进行表彰。 来源:四川省民政厅网站 |


